Hilfe


Online - Hilfe sellymenue

Zutat-Rezept-Speise

Zusammenhang

 

sellymenue besteht aus zwei Tools, der Rezeptverwaltung und der Speiseplanung.
In der Rezeptverwaltung pflegen Sie alle Ihre Rezepturen, die auf Zutaten basieren. Jede Zutat kann mit mindestens einen Lieferartikel verknüpft werden. Diese Verbindung kann LMIV-relevante Daten, Nährwerte und weitere Informationen liefern.
Alle Zutaten werden ebenfalls in der Rezeptverwaltung, im Zutaten-Editor verwaltet.
In der Speiseplanung werden die Rezepturen entweder direkt als Speise oder mehrere Rezepte zusammengefasst als Menü im Speiseplan verwendet.

 

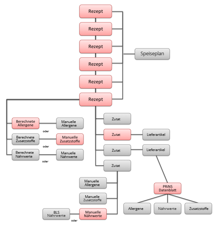
In der Grafik sehen Sie den Zusammenhang zwischen Zutaten, Rezepten und Speiseplan.
Im Mittelpunkt steht die Zutat, die Informationen zu Allergenen, Zusatzstoffen und Nährwerten mitbringen kann. Die Quelle dieser Daten kann unterschiedlich sein.

Besteht eine Verknüpfung zwischen der Zutat und einem Lieferartikel, kann dieser die Informationen an die Zutat hängen.
Natürlich ist auch das manuelle Eintragen dieser Informationen, direkt an die jeweilige Zutat, möglich.
Nährwertinformationen kann eine Zutat ebenfalls durch die Zuordnung aus dem Bundeslebensmittelschlüssel (BLS) erhalten.

Ein Rezept besteht aus einer oder mehreren Zutaten. Bei der Anlage eines Rezeptes werden die Rezeptnährwerte aus den mitgebrachten Einzel-Zutat-Nährwerten kumuliert.
Die durch die Einzelzutaten mitgebrachten Zusatzstoff- und Allergeninformationen werden in einem Zusatzstoff-Reiter und Allergen-Reiter am Rezept angezeigt.
Haben sich hier neue Informationen ergeben, besteht auch hier die Möglichkeit Werte manuell nachzupflegen.

 
 

Einzelansichten

Rechts unten ist das PRiNS-Datenblatt mit seinen möglichen Informationen aufgeführt.

Im Beispiel sind Informationen zu Allergenen, Nährwerten und Zusatzstoffen im Produktinformationssystem PRiNS vorhanden.

 

Existiert für einen Lieferartikel* ein PRiNS-Datenblatt, bringt dieser Lieferartikel Nährwert-, Zusatzstoff- und Allergeninformationen (soweit wie vorhanden) mit.

Diese Verbindung ist im Speiseplaner bzw. in der Rezeptverwaltung sellymenue, im Bestellsystem sellyorder und ebenfalls in der Bestell-App sellyping ersichtlich:

* Ein Lieferartikel ist ein Artikel im freigeschalteten Sortiment. Die Freischaltung wird im Benutzerkonto durchgeführt.

 

Zutat ist nicht gleich Zutat
Im Speiseplaner und Rezeptverwaltung sellymenue wird zwischen öffentlichen (allen Nutzern zugänglich) und eigenen Zutaten unterschieden (s. Zutaten).

Bei der Verknüpfung einer Zutat mit einem Lieferartikel, werden die PRiNS-Informationen die Zutat weitergegeben.

 

Eine andere Möglichkeit, um eine Zutat mit Nährwerten zu versehen, ist die Übernahme der Informationen aus dem BLS.

Beachten Sie, dass bei der Verknüpfung einer Zutat mit einem Lieferartikel, die ggfs. zuvor aus dem Bundeslebensmittelschlüssel übernommenen Nährwerte keine Relevanz mehr haben. Die Nährwerte aus einer Verknüpfung haben immer Vorrang.

 

Zusätzlich ist das Eintragen der Nährwerte bzw. die manuelle Kennzeichnung der Zusatzstoffe und Allergene an der Zutat möglich.

Beachten Sie, dass bei der Verknüpfung einer Zutat mit einem Lieferartikel, die ggfs. zuvor manuell eingepflegten Nährwerte ebenfalls keine Relevanz mehr haben. Die Nährwerte aus einer Verknüpfung haben immer Vorrang.
Besteht keine Verknüpfung der Zutat zu einem Lieferartikel, haben die manuell eingepflegten Nährwerte Vorrang vor Werten aus dem Bundeslebensmittelschlüssel.

 

Werden die Zutaten zu einem Rezept zugeordnet und mit einer Menge versehen, werden die Rezeptnährwerte aus den mitgebrachten Einzel-Zutat-Nährwerte berechnet.

Analog gilt das für die Zusatzstoff- und Allergeninformationen.

Bei der Erstellung eines Rezeptes und der dafür durchgeführten Auswahl der Zutaten, kann eine Zutat auch ein Basisrezept sein.

Basisrezepte sind einfache Grundlagenrezepte, die Bestandteil komplexerer Rezepturen sein können. Man kann auch von Rezept in Rezept sprechen.

 

Zusätzlich ist das Eintragen der Nährwerte bzw. die manuelle Kennzeichnung der Zusatzstoffe und Allergene am Rezept möglich. Mit dieser Nachdeklaration bewerten Sie das Rezept neu.

Diese manuellen Änderungen werden nicht automatisch aktualisiert.

 

Um einen Speiseplan zu erstellen, können Sie Rezepte aus Ihrem eigenen, öffentlichen oder fremden Rezeptbuch übernehmen.

Rezept = Speise

Sollten sich Änderungen ergeben, können Sie hier Nährwerte manuell eintragen oder Zusatzstoffe bzw. Allergene neu bewerten.

Menü = Speise

Die im Komponentenbrowser zusammengeführten Komponenten (Einzelrezepte) ergeben jeweils ein Menü. Um hier Änderungen hinsichtlich Nährwerten, Zusatzstoffen oder Allergenen vorzunehmen, müssen Sie erneut die Komponentenebene aufrufen.